0%

什么是二分图

定义:设 G=(V, E) 是一个无向图,如果顶点 V 可分割为两个互不相交的子集{U}、{V},并且图中的每条边 (i, j) 所关联的两个顶点 i 和 j 分别属于这两个不同的顶点集 i∈ U,j∈ V,则称图 G 为一个二分图。二分图的一个等价定义是:不含有「含奇数条边的环」的图

二分图(Bipartite Graph)是指图中的顶点可以划分到两个不相交的集合中,同一个集合中的顶点不相邻,即同一个集合中的两个顶点之间不存在边。如下图,我可以将左侧的蓝色和紫色构成的图转化为右图的二分图,集合 A 中全由紫色顶点构成,集合 B 中全由蓝色顶点构成,只存在蓝-紫紫-蓝)边,同色顶点间不存在边。

bab01ea393c68a26dee629ce0d7e4de3.png

所以二分图又可以等价于二色图(Two-colorable Graph),以下是一些二分图的常见示例,如星状图、网格图、齿轮图等。

14bf3a04408d7eacdf1b4dc323acf58c.png

Bipartiteness Check

批处理

那么如何检测一个图是否为二分图呢?在批处理情形下,即一个图的所有顶点和所有边的信息都已明确,我们借助于二色图的思想,可以通过染色法来判断一个图是否为二分图。算法可以通过 BFS 广度优先算法来实现,具体步骤如下:

  1. 从任意一个顶点出发,将该顶点染成黑色。
  2. 遍历该顶点的所有相邻顶点,将其染成白色。
  3. 采用 BFS 依次遍历各个顶点的相邻顶点,将其染成与自身颜色相反的颜色。
  4. 当出现已访问过的相邻顶点颜色与自己相同,则该图不是二分图。否则,该图为二分图。
阅读全文 »

前言

该文档是我在团队中负责集成测试模块时为团队成员编写的 API 接口文档,这次拿过来修改了一下,并已经将业务无关的代码剥离出来上传到 GitHub 上。主要是向大家展示一种流畅接口设计框架代码的模式。

所谓流畅接口,可以参考我之前翻译的 Martin Flower 的博客译文。简单来说,流畅接口被设计为可读的流式的,使用起来几乎和自然语言一般流畅,并且配合 IDE 的智能提示,易于 API 使用者的理解和使用。譬如下面我编写的集成测试用例:

1
2
3
4
5
6
7
8
9
10
11
12
13
14
15
16
17
18
19
public class InboundToOutboundExampleJobTest extends JobIntegrationTest {

@Test
public void should_send_ACTT_and_receive_trigger_event_from_kafka() {
kafkaSuite.send(new ResourceFile("sample/send/pek/ACTT.xml"))
.toTopic()
.ofConfig("inbound_imf");

SubjectEvent event = kafkaSuite
.await().latestOne()
.fromTopic()
.ofConfig("trigger")
.toJavaObject(SubjectEvent.class);

assertThat(event.getEventName()).isEqualTo("FLOP_ACTT");
assertThat(event.getGids().size()).isEqualTo(1);
assertThat(event.getGids().get(0)).isEqualTo("PEK_80664162170310656");
}
}

代码读起来非常明了,KafkaSuite 是我编写的 Kafka 集成测试套件,负责将 xml 文件发送至 Kafka 的一个 Topic 中,该 Topic 配置在配置文件中,对应着 inbound_imf 项。同时 KafkaSuite 监听另一个 Topic trigger 的最新一条消息并转换成 Java 对象,对结果进行验证(其间过程 xml 文件会被其他模块解析并经过一系列的业务处理)。

上述代码中,assertThat().isEqualTo() 就是断言框架 assertj 的 API,它是一个非常优秀的流畅接口的框架,建议大家阅读其源代码。我在编写 Kafka 集成测试框架时就借鉴了这种编码模式。

集成测试

代码目前完成了 Kafka 集成测试的发送和监听功能。我们的流处理框架采用的是 Flink,将任务分解为一个个 Job 独立运行,所以集成测试首先得启动 Job,并且加载包括 Kafka IP地址等相关配置。为此我编写了 JobIntegrationTest 类,并规定所有集成测试用例必须继承该类。此外,KafkaSuite 是负责 Kafka 集成测试的套件,封装了各种流畅接口 API。

JobIntegrationTest

所有的集成测试必需继承 JobIntegrationTest 类,该类提供 final 的 setUp() 方法和 tearDown() 方法。

阅读全文 »

声明

本教程也是由于本人平时工作学习有 Google 的需求,所以就自己搭了一个梯子,并记录了搭建的过程方便以后重搭。大家搭建后小规模使用就好了,这样网速较快且不容易被封。特此申明:严禁用于商业用途!

准备

  • VPS 服务器,需要选择国外的,推荐 Vultr,速度不错、稳定且性价比高,按小时计费,能够随时开通和删除服务器。操作系统选择 CentOS 6,为了更换内核方便不宜选择版本过高的操作系统。
  • MacOS 自带的 Terminal,或者 Windows 的 XShell。用于 ssh 连接远程服务器并执行命令。
  • ShadowsocksR 客户端,简称 SSR,是 Shadowsocks 的增强版,在其基础上增加了一些数据混淆方式。SSR 下载地址:Mac 版Windows 版

部署SSR服务端

执行 ssh root@{IP} 连接上 VPS 服务器,并安装 SSR 服务端一件部署脚本

1
2
3
yum -y install wget

wget -N --no-check-certificate https://raw.githubusercontent.com/ToyoDAdoubi/doubi/master/ssr.sh && chmod +x ssr.sh && bash ssr.sh

等待下载完成后出现如下界面,按照提示一步步进行配置

6e65c95d5ad590eec8be684361594373.png

依次会配置:

阅读全文 »

前言

代理模式(Proxy Pattern)是一种常见的设计模式,也是 GoF 提出的 23 种设计模式中的一种,属于结构型设计模式。它使用代理对象完成用户请求,屏蔽用户对真实对象的访问。代理模式用处很多,本文主要介绍如何使用代理模式实现延迟加载面向切面编程,并着重介绍动态代理的几种实现方式。本文涉及到的示例代码以上传到 GitHub 上。

角色及职责

代理模式中的几个角色:

  • Subject,接口,定义了代理类和被代理类对外暴露的方法。代理类和被代理类都需要实现该接口。
  • RealSubject,真实对象(被代理类),真正实现功能的对象。
  • Proxy,代理类,用来封装真实对象。

0d73af744af2fd7ecfd3326888c3d69b.png

适用场景

代理模式通常用于解决以下几类问题:

  • 需要控制对象的访问权限
  • 需要扩展一个对象的功能

对此,代理模式使用 Proxy 封装真实对象,以达到控制真实对象的访问权限,并在此基础上提供额外功能。代理模式有以下几个典型的应用场景:

阅读全文 »

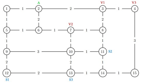
问题

图中有一个无向图,其中圈内数字代表一个地点,边线上的数字代表长度 Le(双向相同)。机场一辆小型VIP电动摆渡车在起点 A,要去 3 个贵宾厅(V1,V2,V3)接贵宾(每个贵宾厅限1个VIP),送到 3 个对应航班机位(S1,S2,S3),即 V1 至 S1,V2 至 S2,V3 至 S3。VIP 电动摆渡车同时最多装下 2 个 VIP。

ff858a30049f1753177d2691a50f09b1.jpeg

要求:VIP 电动摆渡车该怎么走路径最短?这个最短路径的长度是多少?这里 A 是出发点,最后一个 VIP(不限次序)送达地为终点。为了简化问题,假设贵宾厅VIP已在贵宾厅等候上车,VIP 电动摆渡车在接送期间不用等待。

分析

看到最短路径,不难想到 Dijkstra 等最短路径算法,这些算法用于求出一个图(Graph)中任意两个顶点(Vertex)的最短距离。但是本文待求解的问题不止于此,而是包含起始点 A 在内的 7 个点(A、V1、V2、V3、S1、S2、S3),我们需要先规划路线使得摆渡车依次通过这 7 个点,再求出这些路线中的最短路线。

综上所诉,该问题被拆解为以下两步:
第一步,列出从 A 出发经由其余 6 个点的所有可能的路线
第二步,对于给定的任意两个点,求出它们之间的最短路径(例如给定 A、V2 两个点,可得从 A 到 V2 的最短路径为 2 -> 6 -> 7)。
然后对于每条路线,计算每一段(即两个点之间)的最短路径即可得到整条路线的最短路径。

由此,可以看出本题涉及两个算法,即第一步中的排序算法,和第二步中的最短路径算法

排序算法

我们需要对 V1、V2、V3、S1、S2、S3 六个点进行排序。当然为满足题目的要求,排序得出的路线必须满足以下几个条件:

阅读全文 »